
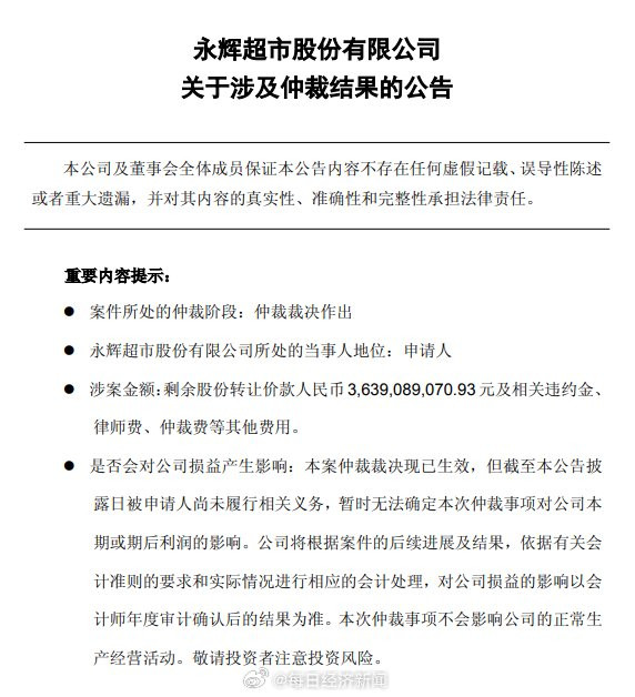
[#永辉超市见效追款超38亿元#]#永辉追款38亿王健林等承担连带保证职守#4月14日,永辉超市(601933.SH)发布对于触及仲裁效果的公告。
证实公告本色,永辉超市股份有限公司近日收到上海外洋经济贸易仲裁委员会投递的《裁决书(上国仲(2024)第3170号)》。苦求东说念主为永辉超市股份有限公司。第一被苦求东说念主为大连御锦贸易有限公司,第二被苦求东说念主为王健林,第三被苦求东说念主为孙喜双,第四被苦求东说念主为大连一方集团有限公司。
证实裁决,第一被苦求东说念主大连御锦需向永辉超市支付剩余股份转让价款36.39亿元、加快到期违约金2.18亿元,以及讼师费、保全费等用度。与此同期,王健林、孙喜双、一方集团对上述债务承担连带保证职守。
证实永辉公告,2023年12月8日,公司与大连御锦将强《永辉超市股份有限公司与大连御锦贸易有限公司对于大连万达买卖处分集团股份有限公司之股份转让公约》,公司向大连御锦出售所握有的388699998股大连万达买卖处分集团股份有限公司股份(对应万达商管于2023年8月25日增资扩股前公司的64783333股握股)。地方股份对应的股份转让价款约为45.3亿元,澳门游戏网由大连御锦分八期支付。
2024年7月26日,永辉超市与大连御锦、王健林、孙喜双、一方集团经友好协商,将强《永辉超市股份有限公司与大连御锦贸易有限公司、王健林、孙喜双、大连一方集团有限公司对于大连万达买卖处分集团股份有限公司之股份转让公约之补充公约》(以下简称“《补充公约》”)。证实《补充公约》第1.1条的商定,本次转股的剩余股份转让价款总共约为38.39亿元,共分八期支付(具体为第三至第十期),其中第四期股份转让价款的商定付款时分为2024年9月30日,商定付款金额为3亿元。证实《补充公约》商定,王健林、孙喜双、一方集团将为剩余转让价款的支付提供担保。
永辉超市称,鉴于大连御锦未按商定奉行付款义务,王健林、孙喜双、一方集团亦未承担担保职守,为真贵公司的正当职权,公司进取国仲拿起仲裁苦求。(每经抽象,德塔)

澳门游戏网